
引言
碳青霉烯耐药铜绿假单胞菌(Carbapenem-Resistant Pseudomonas Aeruginosa CRPA)是医院获得性感染的重要致病菌,多重耐药特性使其治疗选择受限,严重影响患者预后。为规范我国CRPA感染的临床管理,提升诊治的标准化与精准化水平。《碳青霉烯耐药铜绿假单胞菌感染诊治指南》2026 版应运而生。明确将碳青霉烯酶表型/基因型检测列为CRPA感染诊疗的关键环节,为临床精准用药、改善患者结局提供了循证依据。
CRPA分类与常见检测方法
CRPA包含难治性耐药铜绿假单胞菌(Difficult-to-Treat Resistant Pseudomonas Aeruginosa DTRPA),DTRPA指对哌拉西林—他唑巴坦、头孢他啶、碳青霉烯类、喹诺酮类等八类抗菌药物均耐药的菌株,临床可选择的有效抗菌药物寥寥无几,仅能依赖多黏菌素类等少数药物,无更多替代方案可选。是临床抗感染治疗的重点与难点,多见于重症、免疫低下、长期住院等高危人群,治疗难度与死亡风险均显著高于普通 CRPA 感染。
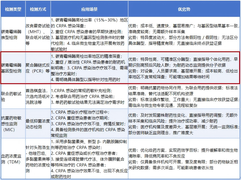
临床针对CRPA的常见检测方法围绕耐药性评估与用药指导展开,其中碳青霉烯酶检测含表型和基因型检测,表型检测可采用改良霍奇试验、联合纸片试验等方法,基因型检测以聚合酶链式反应为核心;药敏相关检测含棋盘法为首选的联合药敏试验、最低抑菌浓度(MIC)动态监测。

表:CRPA不同检测方法介绍
针对临床关注的CRPA感染治疗是否需要开展碳青霉烯酶表型或基因型检测,本指南明确推荐:碳青霉烯酶表型与基因型检测具备快速、准确的优势,能够早期指导临床抗菌药物的合理选择,尤其适用于临床微生物室无法开展有效药敏试验的场景。建议对 CRPA感染患者实施碳青霉烯酶基因型检测。
碳青霉烯耐药基因型检测应用场景
指南基于全国多中心研究数据提出,碳青霉烯耐药基因型检测并非所有CRPA感染患者的常规检测,但在特定临床场景下具有不可替代的指导价值,核心应用场景分为三类:
1. 临床微生物室药敏试验受限场景:
当医疗机构微生物室无法开展有效抗菌药物药敏试验时,基因型检测可快速明确CRPA的耐药机制,直接为抗菌药物选择提供分子生物学依据,避免盲目用药。
2. 碳青霉烯酶高检出率地区的常规筛查场景:
我国部分地区CRPA产碳青霉烯酶率已高达 15%~30%,且呈逐年增高趋势,在这类高流行地区,针对下呼吸道细菌感染疑似CRPA定植 / 感染的患者,应将基因型检测作为常规筛查手段,实现耐药菌株的早期识别。
3. 治疗方案调整遇阻场景:
CRPA感染患者经初始抗菌治疗后疗效不佳,或治疗过程中出现病情反复、菌株耐药性变化时,需及时开展基因型检测,明确耐药类型是否发生改变,为后续治疗方案的精准调整提供支撑。
碳青霉烯耐药基因型检测重点人群
下呼吸道细菌感染中,碳青霉烯耐药基因型检测的重点检测人群需聚焦于重症感染、高风险定植/感染、特殊基础疾病三大类,具体包括:
1. CRPA重症感染患者:
合并呼吸机相关性肺炎、血流感染的下呼吸道细菌感染患者,以及重症监护室(ICU)内的CRPA感染患者,需尽早开展基因型检测,此类患者病情进展快,延迟精准治疗会显著增加病死率。
2. CRPA感染高风险人群:
长期住院、接受过广谱抗菌药物治疗、有结构性肺病史(支气管扩张、囊性纤维化等)的下呼吸道细菌感染患者,是CRPA定植 / 感染的高风险人群,需及时检测明确耐药基因型。
3. 实体器官移植等免疫低下患者:
实体器官移植受者是碳青霉烯耐药革兰阴性菌感染的极高危人群,此类患者若发生下呼吸道细菌感染,疑似CRPA感染时需优先完成基因型检测,指导个体化抗感染方案制定。
4. 慢性肺部感染急性加重患者:
结构性肺病合并 CRPA慢性肺部感染,且1年急性加重≥ 2次的患者,在急性加重期需开展基因型检测,明确菌株耐药特性,避免反复使用无效抗菌药物导致病情迁延。

表:碳青霉烯耐药检测人群和检测时机
碳青霉烯耐药基因型检测的临床价值
《指南》通过对全球12项队列研究的分析证实,碳青霉烯酶表型检测与基因型检测结果高度一致,基因型检测以其高特异性、高准确性,成为CRPA感染诊疗中精准化、个体化治疗的重要支撑,其临床价值体现在诊断、治疗、预后三大维度,缺一不可:
1. 早期明确耐药机制,精准指导抗菌药物选择:
产碳青霉烯酶是CRPA对碳青霉烯类抗生素耐药的核心机制之一,且产不同碳青霉烯酶的CRPA对抗菌药物的敏感性存在显著差异。基因型检测可直接明确 CRPA 所产碳青霉烯酶的具体类型,为临床医师选择针对性抗菌药物提供分子依据,避免因药敏试验结果滞后或受限导致的经验性用药偏差,实现 “精准用药”。
2. 预判患者预后,优化临床管理策略:
指南前瞻性队列研究显示,产碳青霉烯酶的CRPA感染患者30天病死率(22%)显著高于不产酶患者(12%),基因型检测可早期识别高病死率风险人群。针对基因型检测提示产酶的患者,临床可提前采取更积极的感染控制策略和支持治疗措施,如加强呼吸道隔离、优化器官功能支持,从而降低不良预后发生风险。
3. 动态监测耐药变化,及时调整治疗方案:
CRPA在治疗过程中易发生耐药性动态变化,基因型检测可作为菌株耐药性监测的重要手段,及时发现治疗过程中菌株酶型的改变,指导临床及时调整抗菌药物种类和剂量,提高治疗成功率,减少治疗失败和感染复发风险,同时降低不必要的抗菌药物使用,延缓耐药菌株的传播。
当前,CRPA感染的诊疗已进入 “精准检测指导精准治疗” 的时代,碳青霉烯耐药基因型检测已成为CRPA感染诊疗的关键技术。上海伯杰医疗的下呼吸道六项细菌检测试剂涵盖肺炎链球菌、肺炎克雷伯菌、大肠埃希菌、铜绿假单胞菌、鲍曼不动杆菌,以及溶血性链球菌。伯杰医疗还自主研发了碳青霉烯耐药基因型核酸检测试剂,包含KPC、NDM、OXA-23、OXA-48 基因型,贴合指南建议,实现“病原菌+耐药基因”一小时快速出结果,降低耐药性传播风险,改善患者临床结局。

* 参考文献:
[1] 中华医学会细菌感染与耐药防治分会,中国医药教育协会感染性疾病专业委员会. 碳青霉烯耐药铜绿假单胞菌感染诊治指南(2026版)[J]. 中华医学杂志,2026,106(07):601-617.
文字 | 医学部
编辑 | 品牌宣传部
图片 | 来源于伯杰医疗
