近日,伯杰医疗自主研发的五项呼吸道病原体IgM抗体检测试剂盒通过国家药品监督管理局审核,获批上市。该试剂可用于定性检测人血液样本中的呼吸道病原体抗体, 用于呼吸道感染的辅助诊断。该产品以“一卡五项、一步加样、15分钟快检”为核心特点,直击当前呼吸道感染诊疗痛点,为各级医疗机构提供快速、高效的诊断工具。
秋冬之交,呼吸道感染再度进入高发期。国家疾控中心全国急性呼吸道传染病哨点监测情况(2025年第43周)数据显示,呼吸道合胞病毒检测阳性率在高位平台波动,北方省份呈上升趋势,0~4岁病例组检测阳性率明显高于其他年龄组。哨点医院门急诊流感样病例呼吸道样本检测阳性率较高的病原为呼吸道合胞病毒、副流感病毒、肠道病毒等;住院严重急性呼吸道感染病例呼吸道样本检测阳性率较高的病原体为呼吸道合胞病毒、肠道病毒等。

图片来源于中国疾控中心2025年第43周流感检测周报
全国部分省份已进入流感中低水平流行,学校聚集性疫情报告增多,5~14岁病例组检测阳性率明显高于其他年龄组。根据持续检测数据显示,呼吸道合胞病毒、腺病毒、副流感病毒、肺炎支原体是门诊常见病原体,临床快速鉴别诊断需求迫切, 呼吸道抗体五项助力秋冬诊疗效率提升。
图片来源于中国疾控中心2025年第43周流感检测周报
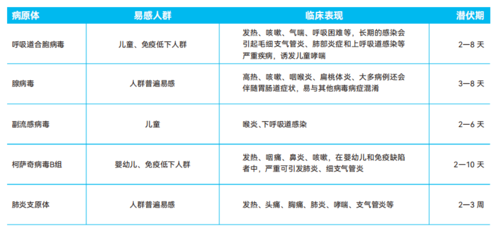
2. 伯杰医疗五项呼吸道病原体IgM抗体
产品核心突破:
覆盖精准,契合临床: 产品聚焦五大高发病原体,靶标设计贴近门急诊实际需求,有效避免低检出率项目的冗余,提升诊断效率与临床实用性。
操作极简:本产品每检测一份样本,仅需1次加样 , 加1次稀释液,即可检测,显著减少加样步骤和操作时间 。
①提升效率:将检验老师从重复繁琐的操作中解放出来,工作效率倍增,尤其适用于大批量检测时,有效减轻工作负荷。
②降低风险:极大减少因多次加样可能导致的错加、漏加和污染风险,保证结果准确性。
结果快速:15分钟即可判读,助力快速筛查,指导临床决策。
场景广泛,灵活适用: 适用于二三级医院门急诊、儿科、发热门诊、基层医疗机构,满足不同场景下的快速筛查与鉴别诊断需求。
在呼吸道感染高发季,快速、精准的病原诊断已成为临床刚需。精准诊断,从“五联”开始;高效诊疗,从“简化”出发,本试剂以极简操作、全面覆盖、快速报告三大优势,助力实现“15分钟锁定病原, 成为发热门诊最得力的病原体快速筛查检测工具,可帮助医疗机构更有效地分流病人,从而显著提升整体诊疗效率与服务质量。
除五项呼吸道病原体IgM抗体检测试剂盒外,在呼吸道感染检测领域,伯杰医疗构建了完善的整体解决方案。围绕呼吸道病原体,有11项多重核酸检测试剂系列,覆盖甲流/乙流、新冠、肺炎支原体、六类常见病毒等多种病原体检测;还有抗原/抗体检测试剂系列,助力甲流/乙流、肺炎支原体等检测。针对细菌耐药,12项多重核酸检测试剂系列涵盖六大病原菌、碳青霉烯耐药等检测。从病原体核酸到抗原/抗体,从常见感染到细菌耐药,全方位覆盖呼吸道感染检测需求,为临床精准诊断呼吸道感染,及时进行临床决策,提供可靠、全面的检测支持,守护呼吸健康防线。